大化瑶族自治县人民医院1988年10月成立,是一所集医疗、教学、防保、科研为一体的国家二级甲等综合医院。县“120”急救中心、创伤中心、胸痛中心、卒中防治中心、危重孕产妇救治中心、危重新生儿与儿童救治中心、健康扶贫网络中心...
您现在的位置: 首页/就医导航/检查指南
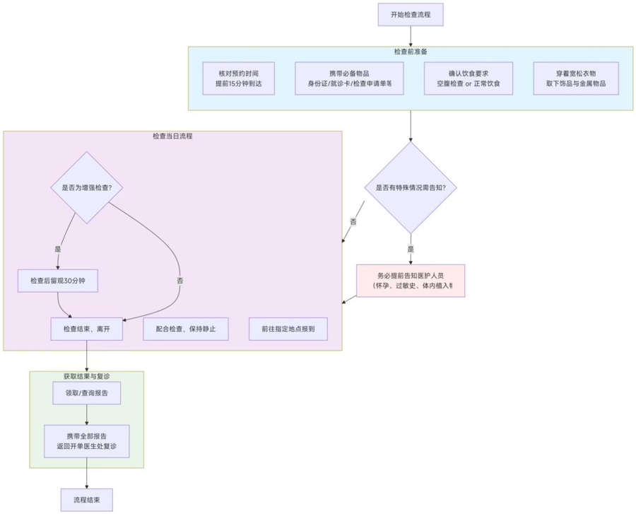
(适用于X光、CT、超声、抽血等多项检查)为帮助您顺利、安全地完成检查,请仔细阅读以下须知:第一步:检查前准备一、预约与携带· 请按预约时间提前15分钟到达。· 必带物品:✅ 身份证/门诊病历 ✅ 检查申请...